6.18新闻:喜马拉雅宣布与爱奇艺达成合作;火箭
疫情反复,本以为快要迎来复苏的旅游行业再次陷入谷底。纵观历史,灾难、病毒、冲突等危机总会伴随着人类发展的进程,而历史总能给后人,以启迪和明鉴,百年来历经九次大危机,现代旅游业的坎坷与成长又能给这次危机带来什么启迪 ?关注公众号“文化产业新闻”,回复“旅游业”,获取更多详细内容。
顶层风向标
近日,广电总局电视剧司召开脱贫攻坚题材电视剧《一步千年》创作推进视频会议。该剧以习近平总书记给云南怒江独龙江乡的两次回信为主线,以怒江60名脱贫攻坚先进模范为原型,再现党领导云南各族人民为摘掉贫困帽子而进行的艰苦卓绝努力的故事。
6月17日讯,因自6月16日起北京市应急响应级别由三级调至二级,北京市体育局发布紧急通知。即日起暂停举办各类体育赛事活动,暂停开放游泳场所、地下空间开设的体育健身场所和健身场所的淋浴设施,暂停开展篮球、排球、足球等团体及接触对抗性运动项目。开放时间另行通知。
近日,故宫博物院以“寿康集萃 御园赏幽”为主题,首次推出由故宫遗产保护、宫廷历史专家为主导的“云观展”直播活动。此次直播观看总量达980万次,直播活动中,故宫博物院向公众发出垃圾分类、文明参观的倡议。据悉,“故宫零废弃”项目于2020年1月6日启动。
近日,人民体育与四川省体育局战略合作协议签署仪式在四川省体育局隆重举行。双方约定在“体育为用,健康为魂,消费为本”的理念下,大力推动全民健身与全民健康深度融合,将四川体育产业建设成为四川经济支柱性产业,共同推动体育事业发展。
企业动翻天
乐视:6月17日讯,针对《贾跃亭预留10%债务信托索赔池,为赔偿28万乐视网股民?》的报道内容,乐视发布公告澄清。公告称,基于目前已经存在的基础现状,目前公司及“28万乐视网股民”均不属于贾跃亭个人债务的债权人。
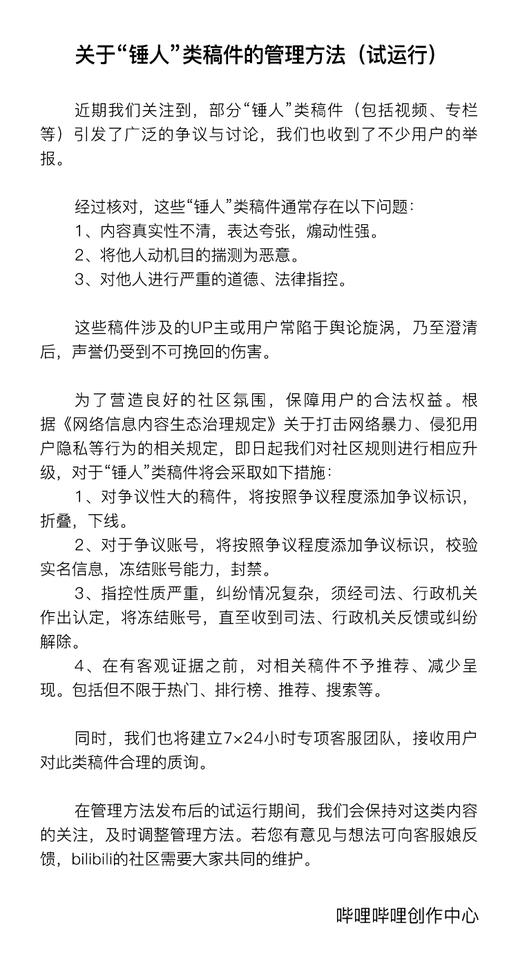
哔哩哔哩:6月17日讯,哔哩哔哩发布《关于“锤人”类稿件的管理办法(试运行)》。根据《网络信息内容生态治理规定》关于打击网络暴力等行为的相关规定,B站将对社区规则进行相应升级,对于“锤人”类稿件将会采取四项措施,同时,B站也将建立7x24小时专项客服团队,接收用户对此类稿件合理的质询。
图片来源:Cnbeta
EA:6月17日讯,EA旗下工作室Maxis宣布与知名彩妆品牌M・A・C Cosmetics合作。Maxis将于生活模拟游戏《模拟人生4》中首度开放使用实际彩妆品牌,让玩家创作更多脸部特色。《模拟人生4》即日起于“创造模拟人生”工具开放全新功能,并允许玩家自订模拟人生的所有细节。
喜马拉雅、爱奇艺:6月18日讯,喜马拉雅宣布与爱奇艺达成合作,推出喜马拉雅VIP、爱奇艺VIP联合会员。两个品牌的用户需一份会员价格可成为双平台联合会员,同时享有喜马拉雅VIP会员与爱奇艺黄金VIP会员所有权益。此前,喜马拉雅已先后与优酷、腾讯视频、芒果TV等品牌实现会员权益共享。
Twitter:6月18日讯,Twitter推出新功能,允许录制音频片段附在推文上。据Twitter公司介绍,今天发布的这一新功能将首先适用于iOS系统和一部分人群,最长支持140秒。
阿里巴巴:6月18日讯,阿里文娱发布名为《少年们,一起奔跑吧!》的员工信宣布组织再升级。阿里分别任命李捷(花名抚剑)和戴玮(花名元宝)为阿里影业总裁和文娱COO。此外,阿里巴巴集团副总裁范驰(花名程咬金)调入阿里文娱,负责OTT和体育业务。
腾讯:6月17日讯,腾讯内容开放平台将面向全行业进行创作“红黑榜”公布。此举将对平台上出现的低俗、淫秽色情、血腥、封建迷信等不良内容及来源进行坚决打击。同时,对于积极生产优质正面内容、维护平台内容生态健康的代表账号,作出相应的激励和表彰。
百度:6月18日讯,百度发布《百度618电商搜索大数据报告》。在618购物节前夕对相关搜索内容进行了洞察分析。报告显示,今年“618”的搜索热度出现逆势上涨、创五年新高。此外,今年网民对“618”的搜索热情较往年提前约10天。
知乎:6月18日讯,人民网舆情数据中心将与知乎开展独家深度合作,参考近30个数据指标,从内容发布数量、传播效果、互动频率、专业程度等四个维度为知乎设计专用算法,并于每月初发布知乎政务、媒体机构号影响力排行榜,呈现知乎平台政务、媒体机构号生态新特征和传播新模式。
携程:6月18日讯,携程发布《端午小长假旅游市场展望报告》。数据显示,端午小长假期间的酒店、机票、度假产品等的预定,环比5月仅有小幅增长,但增长幅度并不及清明、五一小长假前。
慧眼观业界
行业触角
电影:6月18日讯,北美两大连锁院线 CineMark 和 Regal 宣布了它们的重启计划。其希望在遵从当地政府和卫生部门指导的情况下,于 7 月 17 日前让几乎所有影院重新开放。其中 Regal 计划从7月10日开始恢复营业,而 CineMark 则计划从6月19日起复部门影院的营业。
6月17日讯,华纳发布了克里斯托弗·诺兰导演新片《信条》的中国香港、中国台湾两版定档海报。本片预算达2.2亿美元,在港台地区将提前北美一天于7月30日上映。《信条》聚焦一群神秘的国际特工,他们试图阻止第三次世界大战的发生,并且在执行任务期间利用了时空穿梭、逆转时间等能力。
图片来源:Cnbeta
电视:6月18日讯,由张一山、潘粤明领衔主演的的谍战剧《局中人》发布了“群像版”海报、“对决版”双男主单人海报和“风铃版”预告,正式定档6月23日。该剧改编自同名小说,讲述了原本分属不同阵营的沈家两兄弟,最后却因相同的理想与信仰,共同投身无产阶级民主革命事业的故事。
图片来源:新浪网
6月17日讯,由爱奇艺出品的当代现实题材电视剧—万岁系列之《生活万岁》在南京正式开机,由刘威、王鸥、孙艺洲等主演。该剧聚焦在一个既充满温暖又充满矛盾的五口之家,讲述了父亲老曾在昏迷醒来后反思自我,并通过一系列啼笑皆非的事件帮助四个子女找回生活、理解生活、拥抱生活的故事。
6月17日讯,由芒果TV和凯柒传媒出品的甜宠网剧《不可思议的爱情》举行开机仪式,并官宣六大主演阵容:范世錡、戚砚笛、查杰、王旭东、沈瑶、张楚萱领衔。该剧主要讲述了情绪失联总裁摊上“神共情”格斗保镖少女的甜蜜故事。
音乐:6月18日讯,火箭少女101告别团专《遇见·再见》正式发布第三单曲《硬糖》。此曲一改前两首单曲甜美灵动的曲风,用热烈的电子舞曲风有力地传达了火箭少女101坚硬且甜的硬核特质。
图片来源:新浪网
6月18日讯,歌手张恒远全新EP《用眼泪微笑》中第四首歌曲《黑暗面》正式上线。歌曲融合了摇滚和流行元素,充斥着爆发力的嘶吼,旋律抓耳曲风洒脱搭配真实易懂的歌词将硬核态度直击心灵深处,
图片来源:新浪网
互联网:6月18日讯,艾媒资讯发布社交行业数据分析。分析指出,以95后、00后为主的年轻新世代逐渐成为中国移动社交市场的主力军,偏好新潮、有趣、多元的社交场景。从社交态度来看,大部分用户出于兴趣和娱乐进行移动社交,用户占比分别为41.8%和36.9%。
游戏:6月17日讯,任天堂与宝可梦公司宣布了几款口袋妖怪系列游戏。其中包括一款为儿童设计的刷牙游戏,以及包括《宝可梦相机》在内的一系列深受欢迎的任天堂64经典游戏的续作。任天堂在视频发布会上展示了《宝可梦微笑》,这一游戏现在可以用于智能手机。
6月18日讯,Sensor Tower商店情报数据显示,由Supercell开发,腾讯和游族联合发行的《荒野乱斗》于6月9日上线获得玩家热捧,在中国iOS首周预估下载量达到480万,吸金1750万美元。过去一周,《荒野乱斗》在全球App Store和Google Play预估收入为2880万美元,其中60.7%来自中国iOS。
仁者见仁
北青报:“儿童不宜”的童书是怎样出笼的
张涛
一本名为《小熊过生日》的儿童绘本,近日在网络上引起热议。该绘本中,许多朋友参加小熊的生日会,吃蛋糕时却有一位朋友不见了,餐桌上则多了只烤鸡。故事暗示朋友“上”了餐桌。网友纷纷表示,这样的内容难以理喻,这样的奇葩童书令人难以接受。
图书是少年儿童获取知识、陶冶情操的重要渠道。健康向上、内容丰富的少儿出版物,可以丰富少年儿童的精神文化生活,促进他们健康成长。粗制滥造、内容失格的童书,则会严重危害少年儿童的身心健康,对其人生观、价值观培养产生误导作用。
我国《出版管理条例》明确规定:以未成年人为对象的出版物不得含有诱发未成年人模仿违反社会公德的行为和违法犯罪的行为的内容,不得含有恐怖、残酷等妨害未成年人身心健康的内容。鉴于一些出版物存在内容低俗、质量低劣、价格虚高等问题,2013年9月,中宣部、教育部等五部门联合发出通知,部署加强少儿出版管理和市场整治,取得了积极效果。但近年来少儿出版市场仍然存在不少问题,如一些图书加载了歧视思维,将扭曲的观念投射到作品中,不利于孩子的三观塑造;还有一些儿童图书赤裸裸地展示血腥、暴力,让人感到强烈不适。
童书“儿童不宜”的背后是市场无序竞争,缺乏规范的表现。目前我国18岁以下未成年人有3.67亿,伴随国内儿童阅读需求上升,少儿阅读市场逐渐扩大,不少出版社纷纷进军少儿出版领域,在全国580余家出版社中,有超过550家出版少儿图书,少儿图书约占整体图书零售市场码洋的30%。一方面,一些原本不从事童书出版的出版机构转型过来后,思维并没有扭转过来,依然是成人出版物的那一套,并没有考虑到儿童的身心特点和认知水平。同时,在激烈的市场竞争中,一些创作人员为了吸引眼球、博得出位,往往刻意求新求异,语不惊人死不休,这就导致部分童书出版误入歧途。
少儿出版物不是小儿科,奇葩童书不能当儿戏。对此,出版管理部门应当加强审核,增加惩处措施,净化出版市场。近年来,全国“扫黄打非”办公室每年都要开展“护苗”行动,打击非法有害出版活动、淫秽色情低俗信息。就少儿出版物来说,除了非法出版物外,粗制滥造、内容失格的童书也应纳入整治范围。有关部门在加大监督检查力度的同时,要畅通举报途径,让劣质童书成为过街老鼠,杜绝流入市场。
此外,还应建立分级阅读体系,按照少年儿童不同年龄段的智力和心理发育程度,为儿童提供科学的阅读计划,为不同孩子提供不同的读物,提供科学性和有针对性的阅读图书。对于少年儿童来说,每个年龄段对食物营养的需求不同,作为精神食粮的图书也是如此。实施分级阅读后,一方面有助于出版机构找准定位,针对孩子的年龄特点提供适合的书籍。同时,也有利于孩子和家长挑选童书,更好地从书籍中汲取营养。
数据晴雨表
解析综艺
图片来源:骨朵影视排行榜
察觉剧集
图片来源:骨朵影视排行榜
文创达人测试
1.百度于6月18日发布《百度618电商搜索大数据报告》。今年“618”的搜索热度出现逆势上涨、创五年新高。请问618是什么节日?
A.京东店庆日
B.淘宝周年日
C.拼多多活动
D.QQ网购开启时间
2.华纳于6月17日发布了克里斯托弗·诺兰导演新片《信条》的中国香港、中国台湾两版定档海报。请问该片在北美地区的上映时间是?
A.7月29日
B.7月30日
C.7月31日
D.8月1日
3.火箭少女101于6月18日正式发布告别团专《遇见·再见》第三单曲《硬糖》。请问火箭少女101于何时出道?
A.2018年6月18日
B.2018年6月23日
C.2019年6月18日
D.2019年6月23日
4.根据6月18日的骨朵影视排行综艺榜,《我们的乐队》位居第五位。请问此前的音乐节目《乐队的夏天》冠军是?
A.反光镜
B.鹿先森
C.新裤子
D.痛仰
5.根据6月18日的骨朵影视排行剧集榜,《月上重火》位于第二位。请问该剧主演罗云熙没有主演过以下哪部剧?
A.《夏日心跳》
B.《上古情歌》
C.《香蜜沉沉烬如霜》
D.《三千鸦杀》
(知道答案就留言吧,答案下期见)
上期答案揭晓:
1. B 2.D 3.D 4.B 5.A
文编:姚佳慧
美编:高宁辰
文化产业新闻:
创建于2013年4月,微信内创建最早、最有价值的文化产业资讯平台,在业内具有非常重要的影响力。《中国文化报》曾 做专访,刊发题为《生产高品质内容,做专业自媒体平台——文化产业新闻:不做新闻的搬运工》的报道。发送最新行业动态和分析报道,链接政府、企业、学界的 信息中转站,文化产业相关从业者学习、交流、宣传。




