6.21新闻B站发文管理“锤人”稿件;中国体操功勋
疫情反复,本以为快要迎来复苏的旅游行业再次陷入谷底。纵观历史,灾难、病毒、冲突等危机总会伴随着人类发展的进程,而历史总能给后人,以启迪和明鉴,百年来历经九次大危机,现代旅游业的坎坷与成长又能给这次危机带来什么启迪 ?关注公众号“文化产业新闻”,回复“旅游业”,获取更多详细内容。
顶层风向标
近日,国务院印发于落实《政府工作报告》重点工作部门分工的意见。《意见》指出,实施扩大内需战略,支持文化、旅游等生活服务业恢复发展,推动线上线下融合;丰富群众精神文化生活,发展新闻出版、广播影视等事业,加强文物保护利用和非物质文化遗产传承;加强公共文化服务,倡导全民阅读,使全社会充满活力、向上向善。
近日,国家广播电视总局办公厅发布了《关于开展第一届国家广播电视总局重点实验室大比武活动暨2019年度工作报告上报工作的通知》。《通知》指出,重点从实验室科创成果数量、对行业发展的支撑引领作用、成果转化落地情况和对总局科技管理的支撑作用等方面进行评比。
近日,国家版权局、国家互联网信息办公室等四部门联合启动打击网络侵权盗版“剑网2020”专项行动,这是全国持续开展的第16次打击网络侵权盗版专项行动。本次行动聚焦五个领域,开展视听作品、电商平台、社交平台、在线教育版权专项整治,并巩固重点领域版权治理成果。
6月17日讯,因自6月16日起北京市应急响应级别由三级调至二级,北京市体育局发布紧急通知。即日起暂停举办各类体育赛事活动,暂停开放游泳场所、地下空间开设的体育健身场所和健身场所的淋浴设施,暂停开展篮球、排球、足球等团体及接触对抗性运动项目。开放时间另行通知。
近日,故宫博物院以“寿康集萃 御园赏幽”为主题,首次推出由故宫遗产保护、宫廷历史专家为主导的“云观展”直播活动。此次直播观看总量达980万次,直播活动中,故宫博物院向公众发出垃圾分类、文明参观的倡议。据悉,“故宫零废弃”项目于2020年1月6日启动。
6月20日讯,文化和旅游部发布《2019年文化和旅游发展统计公报》。该公报针对文化和旅游部的机构和人员、艺术创作演出、公共服务、市场管理和综合执法、文化和旅游资源开发利用、产业与科技、文化遗产保护利用、文化和旅游对外及对港澳台交流、资金投入,共九个方面进行了详尽统计。
慧眼观业界
影视媒体
6月15日讯,奥斯卡颁奖典礼或将推迟。下届奥斯卡颁奖典礼可能推迟举行(原定明年2月28日),以应对新冠疫情对影片上映和制作、各电影节举办造成的延迟和影响,新举办日期尚未确定。
图片来源:新浪娱乐
6月15日讯,奥斯卡改规则增加多样性。奥斯卡主办方美国电影艺术与科学学院宣布新计划“Academy Aperture 2025”,力求增加奥斯卡的多样性,促进平等和包容,将在7月31日前建立针对此的工作组。并将出台新规则和措施,其中包括推出向公众开放的学院成员座谈会系列,讨论种族问题和电影制作。
6月17日讯,负责《Produce 101》第二季造假案的韩国首尔中央地方检察院近日宣布不会起诉节目PD安俊英与节目CP金勇范。据调查,两人在《Produce 101》中,仅对一名训练生的投票数进行了伪造,检方认为两人的行为不构成以不当获利为目标的欺诈,因此决定不予起诉。
6月18日讯,由张一山、潘粤明领衔主演的的谍战剧《局中人》发布了“群像版”海报、“对决版”双男主单人海报和“风铃版”预告,正式定档6月23日。该剧改编自同名小说,讲述了原本分属不同阵营的沈家两兄弟,最后却因相同的理想与信仰,共同投身无产阶级民主革命事业的故事。
动漫游戏
6月15日讯,樱桃子原作的TV动画《樱桃小丸子》的新作将于6月21日再次播出。从6月21日到8月23日,将以“动画化30周年!连续10周的樱桃子脚本祭”为名,从过去的动画脚本中选出人气较高的10部作品,以全新的作画和演出重制。
图片来源:动漫之家
6月15日讯,《宝可梦:COCO》新作动画电影将于今冬上映。之前因为疫情而导致延期的《宝可梦:COCO》新作动画电影宣布将于今冬上映,这也是《宝可梦》系列电影20多年以来首次告别7月暑期档而定档冬季。
图片来源:动漫届
6月15日讯,据Sensor Tower商店情报平台最新数据,腾讯《PUBG MOBILE》在5月13日登顶美区 iOS 手游畅销榜,当月收入达到 1.06 亿美元,环比增长 14%,同比增长 33%,再次刷新国产手游出海收入纪录。在海外市场,《PUBG MOBILE》是 5 月收入最高的手游。
6月17日讯,任天堂与宝可梦公司宣布了几款口袋妖怪系列游戏。其中包括一款为儿童设计的刷牙游戏,以及包括《宝可梦相机》在内的一系列深受欢迎的任天堂64经典游戏的续作。任天堂在视频发布会上展示了《宝可梦微笑》,这一游戏现在可以用于智能手机。
旅游体育
6月15日讯,兰州铁路局加开八趟便民旅游专列。从兰州铁路局客运部获悉,为满足夏日旅客出行需求,兰州铁路局加开了8趟旅游专列,此次加开的是陇西至敦煌、嘉峪关至陇南两个方向的旅游专列。
6月17日讯,澳门特别行政区政府正式推出 “心出发·游澳门”本地游项目,期望该项目能逐步恢复澳门旅游业活动。据介绍,澳门居民可在加入计划的旅行社门店中,报名参加从6月22日至9月30日期间出发的本地游路线,每人每次参团可获津贴280澳门元,津贴上限为560澳门元。
6月20日讯,中国体操功勋教练陆善真突发心脏病去世,享年63岁。陆善真曾培养出奎媛媛、毕文静、刘璇、程菲、杨伊琳、何宁、张楠等多位世界冠军。陆善真率队也曾取得一系列成绩,其中2008年北京奥运会程菲率领女队夺得团体金牌,这是中国女子体操在奥运史上的第一枚团体金牌。
企业动翻天
字节跳动:6月15日讯,字节跳动宣布即将关闭火山小视频海外版 Vigo(Vigo Video 和 Vigo Lite)并敦促其用户迁移到 TikTok。此前,印度媒体发现了字节跳动写给用户的一封信:字节跳动称将于 2020 年 10 月 31 日前停止在印度的运营。在终止服务之前,Vigo 允许用户将其所有视频上传到 TikTok。
抖音、苏宁:6月15日讯,苏宁易购与抖音达成深度合作。据悉,苏宁易购打造的明星天团将入驻抖音,开设 “超级买手”直播间,为消费者带来超低价商品及优质服务,同时将与抖音合力打造重磅直播电商 IP。
熊猫互娱:6月16日讯,上海熊猫互娱文化有限公司在阿里拍卖上的破产拍宣布结束。此次拍卖的394件拍品共拍得13.8万元,所得款项将用于破产清算。此前,普思资本发布公告称,普思投资与熊猫互娱的所有投资人都得到了赔偿,熊猫互娱近20亿元投资损失全部由普思投资及实控人自己承担。
环球音乐:6月16日讯,环球音乐集团宣布将旗下维珍百代唱片的英国营运部——维珍百代唱片(Virgin EMI)更名为百代唱片(EMI Records),立即生效。作为英国老牌唱片公司,百代唱片在20世纪60年代一直与英国流行音乐运动密切相关,在60至70年代,旗下艺人包括甲壳虫乐队(The Beatles)等。
网易云音乐:6月16日讯,网易云音乐举办主题为“趁年轻放肆唱”的“音街”上线发布会,正式发布专为年轻人打造的独立K歌APP“音街”。在发布会现场,“音街”宣布升级推出“星声计划PLUS”,在未来投入两亿资金和资源,三年内培养百位音乐新星。网易CEO丁磊也已经入驻音街。
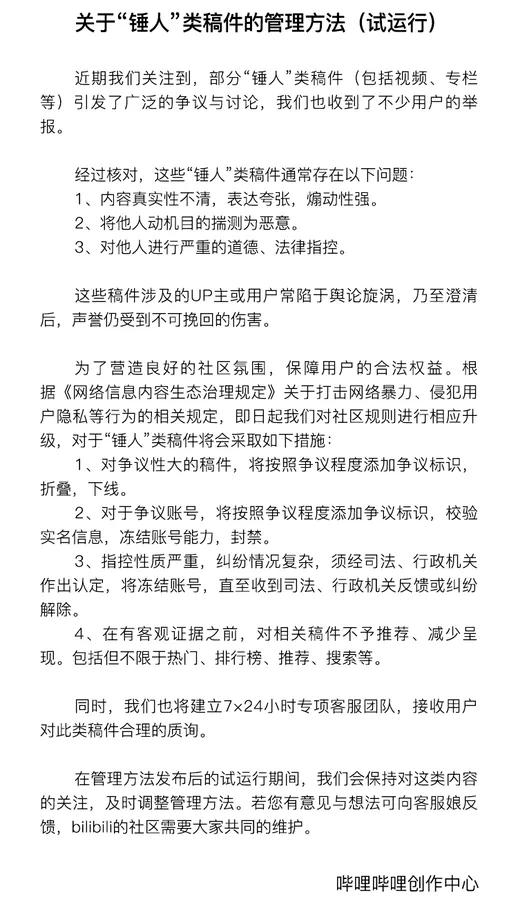
哔哩哔哩:6月17日讯,哔哩哔哩发布《关于“锤人”类稿件的管理办法(试运行)》。根据《网络信息内容生态治理规定》关于打击网络暴力等行为的相关规定,B站将对社区规则进行相应升级,对于“锤人”类稿件将会采取四项措施,同时,B站也将建立7x24小时专项客服团队,接收用户对此类稿件合理的质询。
图片来源:Cnbeta
6月15日讯,巫师财经回应 B 站公告称,双方并未建立合同关系,愿意承担相应责任。针对知名 UP 主 “巫师财经”宣布将退出 B 站,B 站回应称希望巫师财经撤回退出 B 站的声明,否则将提出起诉,并且已冻结 “巫师财经”账号的事件,巫师财经方面发布了针对 B 站公告的澄清说明。
喜马拉雅、爱奇艺:6月18日讯,喜马拉雅宣布与爱奇艺达成合作,推出喜马拉雅VIP、爱奇艺VIP联合会员。两个品牌的用户需一份会员价格可成为双平台联合会员,同时享有喜马拉雅VIP会员与爱奇艺黄金VIP会员所有权益。此前,喜马拉雅已先后与优酷、腾讯视频、芒果TV等品牌实现会员权益共享。
6月20日讯,喜马拉雅宣布艺人王一博正式成为“喜马拉雅爱的代言人”,王一博个人账号同日入驻喜马拉雅,并上线个人全网唯一电台节目《爱就是陪伴》。喜马拉雅将同步推出王一博限定版会员年卡、画册等产品。
力天影业:6月20日讯,力天影业发布发售价及配发结果公告,公司最终发售价定为每股2.56港元,预计获得筹资净额约为1.408亿港元,预期将于2020年6月22日上市。公告显示,力天影业公开发售已获得适度超额认购,合共接获9049份有效申请,认购合共8736.3万股。
数据周报
946489.18万:近日,文化和旅游部发布了《文化和旅游部2020年度部门预算》。文化和旅游部2020年收支总预算均为 946489.18万元。各项预算皆比上一年有所减少,主要原因是按照党中央、国务院关于过紧日子的有关要求,重点压减公用经费和对外文化和旅游交流与合作、文化艺术活动等项目支出中涉及的非急需非刚性支出。
1750万:6月18日讯,Sensor Tower商店情报数据显示,由Supercell开发,腾讯和游族联合发行的《荒野乱斗》于6月9日上线获得玩家热捧,在中国iOS首周预估下载量达到480万,吸金1750万美元。过去一周,《荒野乱斗》在全球App Store和Google Play预估收入为2880万美元,其中60.7%来自中国iOS。
304万:6月17日讯,北京市财政局已会同北京市电影局,积极组织退还北京市260多家影院2020年已缴的专项资金304万元,以缓解影院现金流紧张等实际困难,支持电影行业应对疫情影响,及时复工达产。
7.5亿:6月16日讯, 热门游戏《堡垒之夜》的开发商Epic Games即将完成7.5亿美元的新一轮融资,估值约为170亿美元。参与此轮融资的新投资者包括T. Rowe Price Group和Baillie Gifford,现有投资者KKR也将参与其中。该公司迄今为止累计融资12.5亿美元,包括KKR 2018年参与的一轮融资。
100亿:6月15日讯,支付宝透露,从7月1日起将连续17天发放全国通用的消费券,此次发券补贴总规模达100亿,支持全国通用,商家可于即日起开始报名。全国商家在支付宝搜索 “消费券报名”,完成报名后可在7月支持消费券核销。
文创达人测试
1、主题为“趁年轻放肆唱”的独立K歌APP “音街”正式上线。请问“音街”属于哪一主流音乐品牌?
A. 网易云音乐
B. QQ音乐
C. 酷我音乐
D. 酷狗音乐
2、最近,张一山、潘粤明领衔主演的的谍战剧《局中人》发布了“群像版”海报、“对决版”双男主单人海报和“风铃版”预告。请问以下演员与主演张一山是校友的是?
A. 杨洋
B. 王丽坤
C. 易烊千玺
D. 吴磊
3、据6月20日消息,中国体操功勋教练陆善真突发心脏病去世,享年63岁。陆善真曾培养出多位世界冠军,率队也取得了一系列成绩,请问中国女子体操第一枚奥运团体奖牌获于哪一年?
A. 2004
B. 2008
C. 2012
D. 2016
4、《乘风破浪的姐姐》正在热播,请问第一次公演后,淘汰的选手不包括以下哪位?
A. 海陆
B. 许飞
C. 刘芸
D. 陈松伶
5、根据6月21日的骨朵影视排行剧集榜,任嘉伦新剧《暮白首》居于第三位,其中男主任嘉伦更是演技与流量担当。请问任嘉伦的第一部电视剧名为?
A. 《少年神探狄仁杰》
B. 《神断狄仁杰》
C. 《通天狄仁杰》
D. 《狄仁杰之通天帝国》
(知道答案就留言吧,答案下期见)
上期答案揭晓:
1. A 2.C 3.A 4.C 5.D
作者:姚佳慧
美编:冯昕
文化产业新闻:
创建于2013年4月,微信内创建最早、最有价值的文化产业资讯平台,在业内具有非常重要的影响力。《中国文化报》曾 做专访,刊发题为《生产高品质内容,做专业自媒体平台——文化产业新闻:不做新闻的搬运工》的报道。发送最新行业动态和分析报道,链接政府、企业、学界的 信息中转站,文化产业相关从业者学习、交流、宣传。




